root
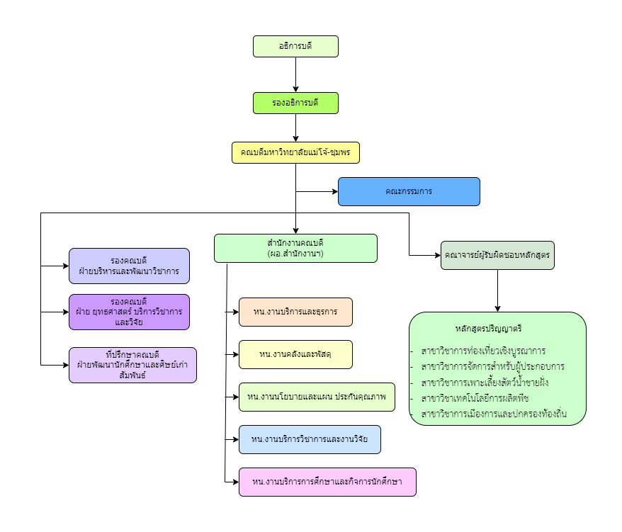
โครงสร้าง
File Name
Date Modify
Status
MJU.drawio (1).png
Type :
png
7/6/2566 13:39:23